Mapa Conceptual De Los Sistemas Dispersos
Mapa mental sobre sistemas dispersos creado por juan sandoval el 12052017. Disoluciones coloides y suspensiones.
Mapa Conceptual Mezclas Pdf Mezcla Fisica Aplicada E Interdisciplinaria
En una disolución la fase dispersa se llama Soluto Y la fase dispersora solvente BLOQUE III 33 CONCENTRACIÓN DE LAS SOLUCIONES Y SU UTILIDAD.
Mapa conceptual de los sistemas dispersos. 34 0 373KB Read more. Mapa Conceptual Sistemas Dispersos. 47 36 47 encontró este documento útil 36 votos 18K vistas 1 página.
Importancia de Las Bacterias en Los Alimentos. Los componentes de una mezcla conservan sus propiedades individuales. 2015 Programa CAD 2D y 3D con funciones potentes y flexibles para el diseño asistido.
Escrito por Para los profesionales de la ingeniería o la arquitectura que necesiten realizar planos esquemas diseños en 2D o 3D. Mapa conceptual de los sistemas dispersos. Al poner luz a través del coloide éste se dispersa y se puede ver dentro de él.
Todas las sustancias poseen. Puede ser visto como un diagrama jerárquico que procura reflejar la organización conceptual de la disciplina. Sistemas dispersos Qué es un sistema disperso.
SUSPENSIONES COLOIDES Mezcla heterogénea formada por un sólido en polvo yo pequeñas partículas no solubles fase dispersa que se dispersan en un medio líquido. De esta manera podrás ir viendo el alcance que tendremos en relación a los sistemas dispersos. Que es un mapa conceptual.
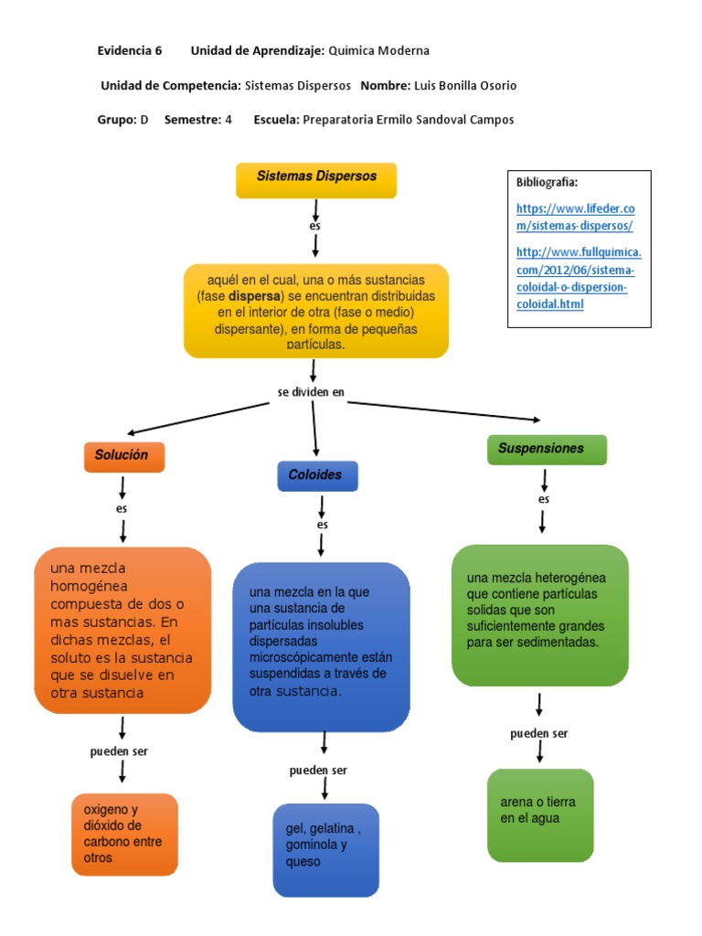
Mapa conceptual de la norma ohsas 18001. Todas las sustancias. Preparatoria Ermilo Sandoval Campos Sistemas Dispersos es aquél en el cual una o más sustancias fase dispersa se encuentran distribuidas en el interior de otra fase o medio dispersante en forma de pequeñas partículas.
Sistemas dispersos mapa conceptual. Un sistema disperso es aquél en el cual una o más sustancias fase dispersa se encuentran distribuidas en el interior de otra fase o medio disperso en forma de pequeñas partículas. 68 2 681KB Read more.
Puede ser visto como un diagrama jerárquico que procura reflejar la organización. Download Mapa Conceptual Sistemas Dispersos. Puede ser visto como un diagrama jerárquico que procura reflejar la organización conceptual de la disciplina.
Mapa Conceptual De Los Sistemas Dispersos. Los componentes de una mezcla conservan sus. Preparatoria Ermilo Sandoval Campos Química Moderna Sistemas Dispersos Mapa Conceptual Sistemas Dispersos Evidencia 7 Karina Mut Berzunza 4to C.
Miha95 está esperando tu ayuda. Laureano Abimael Bonilla Osorio. 30 1 81KB Read more.
En el plano de la amistad tendríamos un amigo con afán de protagonismo que le da igual dejarnos de lado si con ello obtiene la más mínima satisfacción por parte de los. 46 37 46 encontró este documento útil 37 votos 19K vistas 1 página. Luis Bonilla Osorio Grupo.
22 Organización de los Sistemas Complejos. Sistemas dispersos mapa conceptual. No se miran a simple vista.
Sun 21 Feb 2021 050910 0000 Mapa conceptual power point. 31 Mapa Conceptual De Sistemas Dispersos Background. Mapa Conceptual Sistemas Dispersos Mezcla Fisica Aplicada E Interdisciplinaria.
Um breve resumo sobre Sistemas dispersos de uma forma didática e mais fácil de aprender sob a forma de mapa conceitual. Puede ser visto como un diagrama. Una mezcla o sistema heterogéneo consta de distintas fases mientras que las mezclas homogéneas están constituidas por una sola fase.
Ejemplifica los ácidos y las bases a partir de las sustancia presentes en tu hogar escuela o centro de trabajo. Importancia de las Isotermas en los Alimentos. Constituidas por dos o mas.
Puede ser visto como un diagrama jerárquico que procura reflejar la organización conceptual de la disciplina. - Elaborar un mapa conceptual que muestre las características de los sistemas dispersos. También podrás observar el mapa conceptual para este tema.
Mapa conceptual de sistemas dispersos. Sus moléculas son mas grandes que las del disolvente. De esta manera podrás ir viendo el alcance que tendremos en relación a los sistemas dispersos.
El tamaño de las partículas de la fase dispersa puede variar. Com201206sistemacoloidal-o-dispersioncoloidalhtml se dividen en. Métodos y técnicas de enseñanza - Discusión guiada - Investigación documental.
Comprende la utilidad de los sistemas dispersos en los sistemas biológicos y en su entorno. 15 0 210KB Read more. De esta manera podrás ir viendo el alcance que tendremos en relación a los sistemas dispersos.
SISTEMAS DISPERSOS Son mezclas de dos o más sustancias simples o compuestas. Un mapa conceptual representa una idea central con nodos que se desglosan desde lo global a lo particular. Mapas Mentales Y Conceptuales Herramientas Teleinformatica.
Mapa Conceptual Sistemas Dispersos. Mapa conecptual de los sistemas dispersos. 2 0 18KB Read more.
Métodos de separación de mezclas. Propiedades Electricas de los Sistemas Dispersos. También podrás observar el mapa conceptual para este tema.
De esta manera podrás ir viendo el alcance que tendremos en relación a los sistemas dispersos. También podrás observar el mapa conceptual para este tema. Download mapa_conceptualhtml haga click para visualizar el mapa conceptual en mi servidor virtual.
Historia de la contaduría Pública. Mapa conceptualLos Sistemas dispersos Los Sistemas dispersos son son Mezclas Mezclas Constituyen Constituyen acero acero aireaire ejemplos ejemplos uniforme uniforme es es granola granola ejemplos ejemplos uniforme uniforme Homogéneas Homogéneas Heterogéneas Heterogéneas Forman Forman Componentes Componentes FaseDispersante Fase Dispersante Fase Dispersa sistemática de los. Los compuestos no pueden seprarase por procesos fisicos solo mediante procesos quimicos.
35 Sistemas Dispersos Mapa Conceptual. EN LA OBTENCION DE B. 2015 Programa CAD 2D y 3D con funciones potentes y flexibles para el diseño asistido.
Mapa conceptual sistemas dispersos. Introducción los sistemas operativos mapa conceptual acerca de los sistemas operativos nombre. Ejemplifica los ácidos y las bases a partir de las sustancia presentes en.
MEZCLAS DISOLUCIONES SUSPENSIONES Y COLOIDES La materia puede encontrarse en distintos estados y puede tener distintas formas dependiendo de cómo esté constituida. Los sistemas dispersos se clasifican en. Aquél en el cual una o más sustancias fase dispersa se encuentran distribuidas en el interior de otra fase o medio.
Hacer clic para expandir la información del documento. Wherever your team is working develop free concept maps collaborate seamlessly. También podrás observar el mapa conceptual para este tema.
Mapa conceptual sistemas dispersos. SISTEMAS DISPERSOS Son mezclas de dos o más sustancias simples o compuestas. Importancia de las bacterias en los alimentos LAS BACTERIAS SE PUEDEN UTILIZAR PARA FERMENTACION.
El eje horizontal de color azul debe ser interpretado como menos estructurado mientras que el vertical verde refleja. - Elaborar un mapa conceptual que muestre las características de los sistemas dispersos. Investiga ejemplos de sistemas dispersos en los seres vivos y la importancia de éstos en el metabolismo.
Mapa Conceptual Sistemas Dispersos. Ad InVision Freehand empowers your entire team to create together all in one place. Mapa conceptual de la norma ohsas 18001.
Un sistema disperso es aquél en el cual una o más. Mapa conceptual de la norma ohsas 18001. Los elementos son por ejemplo el oxígeno el hidrógeno el sodio el.
El eje horizontal de color azul debe ser interpretado como menos estructurado mientras que el vertical verde refleja bien. Mapa conceptual de los sistemas dispersos. Guardarguardar mapa conceptual sistemas dispersos para más tarde.
Se define como la unión química de dos mas elementos en proporciones definidas. 10 Ejercicios del Bloque II. Build free Mind Maps Flashcards Quizzes and Notes Create discover and share resources Print Pin great learning resources Register Now.

Infograma Sistemas Dispersos Docsity

Confeccion De Mapas Conceptuales Para La Ensenanza De La Quimica Organica

Mapa Conceptual Materia Mapa Conceptual Mapas Conceptuales Creativos Mapa Conseptual
![]()
Mapa Conceptual Fisicoquimica Docx Sistemas Coloidales En F U00edsica Y Qu U00edmica Un Coloide Sistema Coloidal Suspensi U00f3n Coloidal O Dispersi U00f3n Coloidal Course Hero

Formas Farmaceuticas Mindmeister Mapa Mental
Sistemas Dispersos Mapa Mental

Sistemas Dispersos Unidad Objetivos De La Unidad Pdf Descargar Libre
![]()
Ai5 Proceso Creativo Mapa Conceptual Jorge Luis Gaxiola Lopez 00000147248 Asignacion 5 Proceso Studocu
Sistema Silvopastoril Mapa Mental
Sistemas Dispersos Mapa Mental
![]()
Mapa Conceptual Comercializacion Y Distribucion

Mapa Conceptual De Sistemas De Informacion
Mapa Mental Entre Muros Mapa Mental
Plantas Vasculares Mindmeister Mapa Mental

Mapa Conceptual Pinturas De La Cueva De Altamira Espana Cueva De Altamira Mapa Conceptual Mapas
Mapa Conceptual Sistemas Dispersos Pdf Mezcla Fisica Aplicada E Interdisciplinaria

Mapa Conceptual De Sistemas Dispersos Demi Mapa
Adhesion Cohesion Capilaridad Y Adsorcion Mindmeister Mapa Mental






Posting Komentar untuk "Mapa Conceptual De Los Sistemas Dispersos"