Mapa Conceptual Doc
El Mapa conceptual es una manera de presentar la información en forma gráfica para que de un solo golpe de vista se sepa lo que posee la estructura cognitiva del aprendiz. Los Mapas Conceptuales 1 Definicin.
Mapa Conceptual De Los Mapas Conceptuales Doc
Un mapa conceptual que muestra las características clave de los mapas conceptuales.
Mapa conceptual doc. Abrir un mapa conceptual 23 Convertir un mapa conceptual en una imagen 24 3 Sugerencias para el trabajo en el aula 26 Utilizar mapas conceptuales para la planificación docente 26 Utilizar mapas conceptuales como actividad en el aula 27 Utilizar mapas conceptuales para evaluar 29 Comparar mapas conceptuales para una evaluación entre pares 30 Bibliografía y Sitios de interés 34. Prstata Glndulas de cowper. Sureste del estado de Veracruz y el.
El Mapa Conceptual es segn Novak la presentacin grfica de relaciones significativas de un nmero limitado de conceptos en forma de proposiciones que exteriorizan la estructura conceptual de. Mapa Conceptual de Araña En este ejemplo de mapa conceptual se muestra el tema central o núcleo justo en el centro de la estructura y alrededor de éste las ideas o conceptos de menor jerarquía cuya disposición tiende a asemejar las patas de una araña. DOCUMENTOS COMERCIALES Deben conservarse durante 10 años a partir de la fecha de emision si este es comercial.
Rganos genitales externos Produce espermatozoides en su interior estn los tubos seminferos Se almacenan los espermatozoides Desembocan en la uretra. Esto ayuda a los estudiantes a relacionar de forma coordinada los. MAPA CONCEPTUAL TIPOS DE TEXTOS.
Tomado con fnes acadmicos de. MODELO MILITAR COMO PRIMERA INSTITUCIÓN PRESTADORA DE SEGURIDAD SOCIAL 1 1819 DISCURSO DE ANGOSTURA. Este Cmap tiene información relacionada con.
1 1819 DISCURSO DE A NG OSTUR A. Rganos genitales externos Produce. Mapa conceptual doc.
Mapa Conceptual Jerárquico Se caracteriza por desarrollarse a partir de un concepto base situado en la parte superior de la. Explica conceptos complejos a cualquier persona con nuestras plantillas de mapa conceptual fáciles de editar. Los mapas conceptuales fueron desarrollados en 1972 en el transcurso del programa de investigación de Novak en la Universidad de Cornell donde él se dedicó a seguir y entender los cambios en el conocimiento de las ciencias en.
Carousel Previous Carousel Next. Novak quien lo presentó como estrategia método y recurso esquemático. Los mapas conceptuales tienden a ser leídos progresando de arriba hacia abajo.
Selección de las. Para su elaboración hay que tener en cuenta los siguientes elementos. SON Comprobantes por escrito en los que se deja constancia de las operaciones realizadas en la actividad mercantil ademas son muy importantes para el control de las.
Religiòn politeìsta Desarrollo agricola Sistema de nùmeraciòn con base 20 creaciòn de sistemas de escritura Mesoamèrica Inicia En el año 2500 anE Aridoamèrica Inicia En el año 2500 anE. Mapa Conceptual Aparato Reproductor Masculino y Femenino. Mapa conceptual mesoamerica.
Simón Bolívar habla de la incorporación de la seguridad social de índole militar y. Diplomatura en Manejo de ambientes virtuales de aprendizaje Fundacin Universitaria Catlica del Norte Compilador. Esta técnica de aprendizaje fue creada por Joseph D.
View mapa conceptualdoc from LOGISTICS LOG 204 at US. JHONLEYNER VILLAFUERTE NIVELACIÓN - MERCADOTECNIA TIPOS DE TEXTO Descriptivo Expositivo Literario Dialogado Narrativo Prevalecen las características Es el texto en el que se Relata hechos que suceden a Reproduce literalmente las Se basa en la explicación de de un objeto de forma presentan de forma neutral y. Los territorios de Guatemala El Salvador y Belice.
Mapa Conceptual de Araña En este ejemplo de mapa conceptual se muestra el tema central o núcleo justo en el centro de la estructura y alrededor de éste las ideas o conceptos de menor jerarquía cuya disposición tiende a asemejar las patas de una araña. View act 1 Administracion mapa conceptualdoc from ADMINISTRA ALONDRA at Universidad Nacional Autónoma de México. Línea histórica de la seguridad social en Colombia A.
SERVICIO NACIONAL DE APREDIZAJE SENA GESTIÓN LOGÍSTICA PRESENTADO POR. Rganos genitales internos Produce Lquido seminal. Se puede construir un mapa conceptual global en el que aparezcan las ideas ms importantes que se van a tener en cuenta durante el curso para pasar luego a los mapas conceptuales ms especficos que agrupan temas o bloques de contenidos y finalmente al mapa conceptual detallado de uno o pocos das de clase.
Created with Raphaël 220. Download View Mapa Conceptual Seguridad Social Integraldoc as PDF for free. Usa variedad de diseños formatos íconos formas y paletas de colores para crear un diseño atractivo en minutos Visita Venngage y encuentra plantillas de mapa conceptual y mucho más.
![]()
Doc Mapa Conceptual Electricidad Y Magnetismo Sofia Lorena Contreras Tena Academia Edu
![]()
Doc Ejemplos De Mapas Conceptuales Cmap Tools Luis A Gonzales F Academia Edu

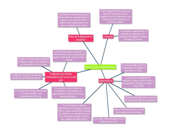
Mapa Mental De Historia De Centroamerica 2

Mapa Conceptual Tipos De Familia

Mapa Conceptual Memoria Listo Doc Mwl1o9zpp9nj
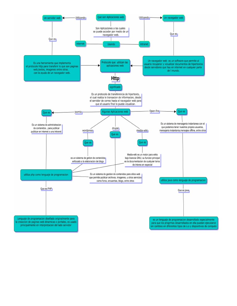
Mapa Conceptual Aplicaciones Web Pdf
![]()
Mapa Conceptual Docx Market Share Projection Tips For Small Businesses Companies Want Increase Market Share Increase Sales For This It Is Required The Course Hero
![]()
Doc Mapa Conceptual Del Procedimiento Daffy Resendiz Academia Edu

Descargar Plantillas De Mapas Conceptuales En Word Gratis Tecpro Digital
![]()
Doc Mapa Conceptual 1 Esteban Rodriguez Academia Edu

Plantillas De Mapas Conceptuales En Google Docs Tecpro Digital

Mapa Conceptual Dinamica Y 2 Mapa Conceptual Mapa Conseptual Mapas
![]()
Doc Mapa Conceptual Unidad 4 Generacion De Valor En La Toma De Decisiones Maribel Valdez Academia Edu
Mapa Conceptual Investigacion De Mercados

Plantillas De Mapas Conceptuales En Google Docs Tecpro Digital

Mapa Conceptual De La Documentacion De Proyectos De Investigacion Download Scientific Diagram

Como Hacer Un Mapa Conceptual En Google Docs Tecpro Digital
![]()
Doc Tema 4 Mapa Conceptual Dary Lemarroy Academia Edu





Posting Komentar untuk "Mapa Conceptual Doc"