Investigacion De Mercados Mapa Conceptual
31 Investigación de mercados Al desarrollar el presente Plan de Negocios para llevar a cabo el establecimiento del DAY SPA en la Cd. Evidencia 1 mapa conceptual investigación de mercados.

Mapa Conceptual Investigacion De Mercados
Sirven al comerciante o empresario para realizar una adecuada toma de decisiones y para lograr la satisfacción de sus.

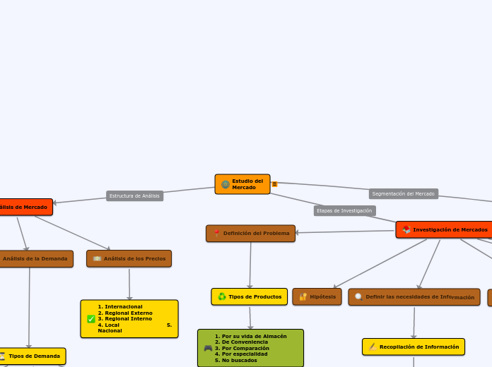
Investigacion de mercados mapa conceptual. Mapa Conceptual Tipos De Investigacion 51439jvqx24j. INVESTIGACION DE MERCADOS Es Una técnica que permite recopilar datos de cualquier aspecto que se desee conocer para posteriormente interpretarlos y hacer uso de ellos. Existen ciertos elementos que pueden servirte de referencia para llevar a cabo de manera eficaz cada una de las etapas de una investigación de mercado.
Esta investigación es obviamente cara. Mapa conceptual del proceso de segmentación de mercados 1. Guardar mapa conceptual Investigacion de mercadopptx para más tarde.
MAPA CONCEPTUAL DE INVESTIGACION DE MERCADOS INVESTIGACION DE MERCADOS INVESTIGACION DE MERCADOSEs una técnicaque permite recopilar datos de cualquier aspecto que se desee conocer para posteriormente interpretarlos y hacer uso de ellos. Pero permite obtener información muy interesante seria y veraz. Qué productos vende a cuánto los vende cuánto produce a quién vende etc.
Descargue como PPTX PDF TXT o lea en línea desde Scribd. Desarrollar un mapa conceptual que integre y considere los elementos y temáticas pertinentes al proceso de segmentación de mercados el mapa debe contener las categorías de segmentación los criterios de segmentación y como todo esto se relaciona con el consumidor final. UTILIDADSirven al comerciante o empresario para realizar una adecuada toma de decisiones y para lograr la satisfacción de sus.
A través de este tipo de investigación de mercados. Investigación secundaria o investigación de gabinete. Esta investigación de mercado se realiza a través de empresas que obtienen datos de la competencia.
40 encontró este documento útil Marcar este documento como útil. Marcar por contenido inapropiado. INVESTIGACION EXPLORATORIA Proporciona al investigador mayor informacion sobre el problema identificando las variables de mayor importancia que afectan directa e indirectamente el desarrollo de al investigacion y ayuda a obtener mayor conocimiento de aquello que estas estudiando esta investigacion es una de las mas.
De Veracruz es necesario realizar una investigación para conocer la situación actual del mercado y contar con información necesaria para la toma de decisión acerca de la inversión. Hoy queremos compartirles cuál es el proceso más común para realizar una investigación así será más sencillo llevar a cabo este. Proceso de investigacion de mercados mapa conceptual Vas a llevar a cabo una investigación.
Por lo tanto en este capítulo se presenta la metodología de. A un 60 le pareció que este documento no es útil Marcar este documento como no útil.
Investigacion De Mercados Mapa Conceptual

Mapa Conceptual Investigacion De Mercado

Mapa Conceptual Investigacion Docsity

Investigacion De Mercado Mindmeister Mapa Mental
Mapa Conceptual Investigacion De Mercado Pdf Investigacion De Mercado Marketing

Mapa Conceptual Con El Que Inicio La Investigacion Download Scientific Diagram
Mercadotecnia E Investigacion De Mercados Mapa Conceptual De Investigacion Del Mercado
Investigacion De Mercados Internacional Mapa Mental
Fases De Investigacion De Mercados Mapa Mental

Etapas De La Investigacion De Mercado S1 2013investigacion De Mercado

Metodologia2 04 Mapas Conceptuales Investigacion Correlacional Explicativa Explicativa Explorativa

Mapa Mental Sobre Investigacion De Mercados Youtube

Mapa Conceptual Investigacion De Mercados By Lizeth Parra
![]()
Doc Mapa Mental Del Estudio De Mercado Manuel Dzm Academia Edu

Mapas Conceptuales Investigacion De Mercado
Estudio Del Mercado Mapa Conceptual
![]()
Pdf Evidencia 1 Mapa Conceptual Investigacion De Mercados Jhon Jairo Academia Edu
Mapa Conceptual Pdf Investigacion De Mercado Marketing





Posting Komentar untuk "Investigacion De Mercados Mapa Conceptual"