Aprender A Hablar Y Escribir Correctamente Mapa Conceptual
Mapa Conceptual La Importancia Del Hablar Bien. La palabra comunicacin viene del latn communis comn de aqu se deriva que el comunicador desee establecer una comunidad de informacin con otro receptor.

Palabras Homografas Y Homofonas Ejemplos Map Movie Posters Map Screenshot
2 Mapa Conceptual De Como Iniciar Una Convers.

Aprender a hablar y escribir correctamente mapa conceptual. 24 Guiones Discursos Y Frases Para Decir En Una. Entretener informar inspirar o simplemente llevar a las personas a tomar una acción. Observa que en el ejemplo el autor escogió como pregunta de enfoque El Lenguaje Musical lo cual de inmediato traslada al lector a un contexto específico evitando así confusiones o.
4 video de toma de decisiones. Aprender A Hablar Y Escribir Correctamente. 2 Mapa conceptual de toma de decisiones.
Si quieres hacer un mapa conceptual sobre la música hay muchas maneras de abordarlo. El mapa conceptual propuesto ofrece un panorama de como el lenguaje HTML desde su forma particular de marcación o TAGs nos va llevando poco a poco a dar cuenta lo estructurada y ordenada que debe ser. 7 técnicas de oratoria y liderazgo para hablar en público de manera profesional.
Escribir el mapa en el cua-derno cuidando el nivel jerárquico de cada palabra y si es el caso compáralo con otros compañeros para mejorarlo o precisar-lo. Hablar y escribir son habilidades básicas y necesarias con las que cuenta la mayor parte de las personas. Aprender a hablar y escribir correctamente.
En ese sentido el mapa contiene 11 temas fundamentales cuadros morados de donde se. Un mapa conceptual representa visualmente las relaciones entre ideas. 22 Como Iniciar Conversaciones Como Comunicarse.
Implica mucho más que poner en papel lo primero que se nos viene en mente. Implica mucho más que poner en papel lo primero que se nos viene en mente. Expresarse mediante la palabra verbal o escrita es utilizar este tipo concreto de lenguaje para exteriorizar lo que se siente y lo que se piensa.
Expresarse mediante la palabra verbal o escrita es utilizar este tipo concreto de lenguaje para exteriorizar lo que. Diremos que la comunicacin es la transmisin de informacin y entendimiento mediante el uso de smbolos comunes. 21 aprender a hablar y escribir 21 aprender a hablar y escribir La buena utilización de la ortografía y de la gramática son herramientas fundamentales para una buena escritura.
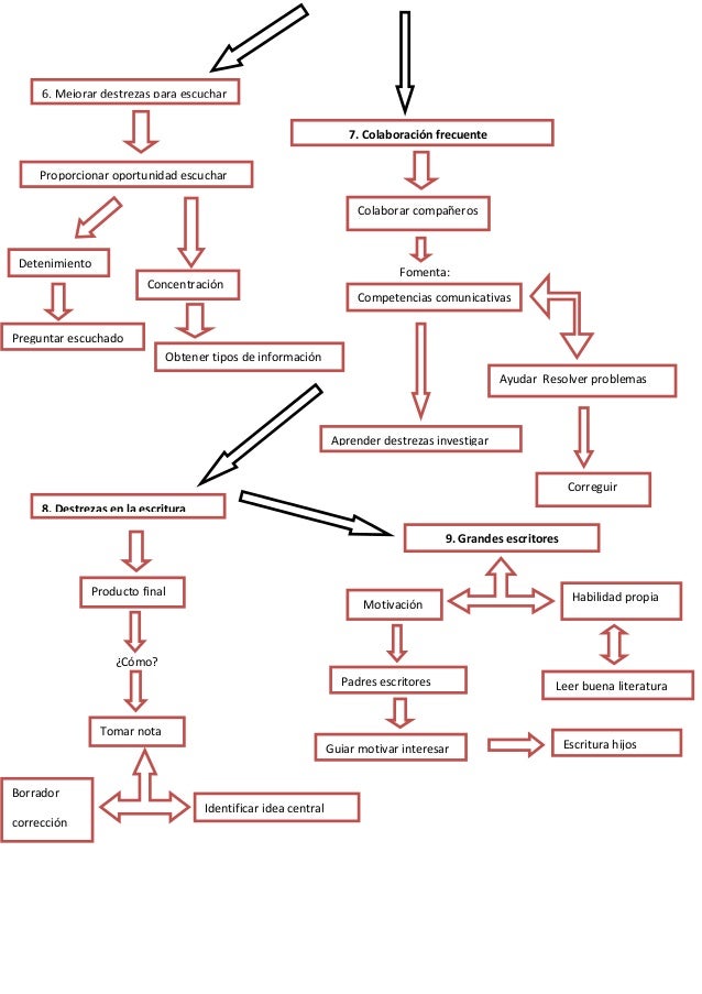
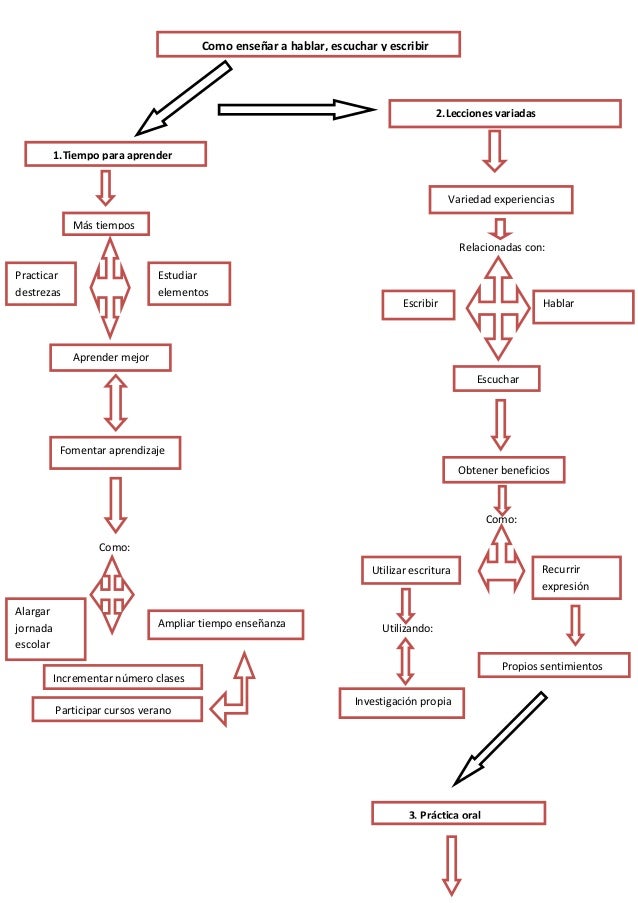
10 de marzo de. Como enseñar a hablar escuchar y escribir 2Lecciones variadas 1Tiempo para aprender Variedad experiencias Más tiempos Relacionadas conPracticar Estudiardestrezas elementos Escribir Hablar Aprender mejor Escuchar Fomentar aprendizaje Obtener beneficios Como. Hablar y escribir son habilidades básicas y necesarias con las que cuenta la mayor parte de las personas.
Los pensamientos se transforman en letras palabras y estas en frases oraciones ideas claras que transmitan y generen. Los mapas conceptuales son una herramienta para organizar y estructurar el conocimiento integrando información nueva y antigua con el fin de. Aprender a hablar y escribir correctamente.
Free shipping over 49. Tout est réuni pour que vous réussissiez dans lapprentissage de lAnglais. Al hablar y escribir correctamente se debe de comunicar.
Aprender a hablar y escribir correctamente. Un mapa conceptual es una manera de organizar ideas sin la necesidad de escribir tantas palabras que al contrario del objetivo pueden ser contraproducentes a veces haciendo que el entendimiento sea más complicado de lo que es. Y para esto los mapas conceptuales son las mejores interpretaciones en las que podemos apoyarnos para explicar un tema a la audiencia que tenemos al frente.
5 1195 palabras Publicado. Aprende a hablar y escribir correctamente Expresarse mediante la palabra verbal o escrita es utilizar este tipo concreto de lenguaje para exteriorizar lo que se siente y lo que se piensa. Aprender a hablar y escribir correctamente.
Ad Progressez plus rapidement grâce à un prof particulier et des cours adaptés à vos besoins. Ad Fast No Hassle Ordering. Implica mucho más que poner en papel lo primero que se nos viene en mente.
Ad Curso de Español Gratis para aprender Español gratuito para principiantes. Hablar y escribir son habilidades básicas y necesarias con las que cuenta la mayor parte de las personas. Comunicación 21 Aprende a hablar y escribir correctamente.
Abril 7 mayo 9. 21 Aprender a Hablar y Escribir Correctamente Hablar y escribir correctamente. Mapa conceptualComo enseñar a hablarescuchar y escribir.
No quiere esto decir que sea la palabra el único instrumento de expresión pero para nuestros. Wide Selection Of Top Brands Parts. Scribd is the worlds largest social reading and publishing site.
Los conceptos se representan muy frecuentemente como círculos o cuadros unidos por líneas o flechas que contienen palabras de enlace para mostrar cómo se conectan las ideas. Cuando hablas en público de manera profesional tienes al menos uno de estos objetivos. Estos smbolos comunes pueden ser verbales.
Son representaciones gráficas con estructuras. 1 Resumen De Memorandum Act. Aprender a hablar y escribir correctamente.
3 Analisis de las caracteristicas de liderazgo. Comunicación. Pero para que tu presentación o discurso tenga el mayor efecto posible es muy importante que seas capaz de retener la atención de tu.
23 Conocer A La Gente Por Su Lenguaje Corporal. APRENDER A HABLAR Y ESCRIBIR CORRECTAMENTE QUE ES LA COMUNICACIN. No quiere esto decir que sea la palabra el único instrumento de expresión pero para nuestros efectos hemos de referirnos siempre al lenguaje como único vehículo normal y como el más.
Entrar en relación con lo demás. Ayuda a explorar lo que se sabe sobre un concepto o un tema. La buena utilización de la ortografía y de la gramática mantiene viva y.
Expresarse y comunicarse Expresarse mediante la palabra verbal o escrita es utilizar este tipo concreto de lenguaje para exteriorizar lo que se siente y lo que se piensa. Mi presentacion Ivan Jaramillo 21Aprender a hablar y escribir 1 Debemos aprender a hablar y escribir en la forma de hablar yo pienso que debemos de hacer lo siguiente Expresarse y comunicarse Debemos de saber expresarnos de la manera verbal y escrita para expresar lo que sentimos. No Delays Or Customs.
La manera lógica como se van generando las sentencias para lograr obtener los resultados esperados. Escribir bien es fundamental. Importancia actual de la comunicación Emisor Receptor Mensaje.
Hablar de géneros musicales épocas musicales su história tendencias artistas instrumentos etc. Comunicar en este contexto se refiere a. 21 Aprender A Hablar Y Escribir Correctamente.
![]()
Mapa Conceptual Quot Como Ensenar A Hablar Escuchar Y Escribir Quot

Mapa Conceptual Quot Como Ensenar A Hablar Escuchar Y Escribir Quot

Mapa Conceptual Quot Como Ensenar A Hablar Escuchar Y Escribir Quot

Modos Verbales Google Search Verbos Tiempos Verbales Verbal

La Oracion Simple Mapa Conceptual Oraciones Simples La Oracion Gramatical Mapa Conceptual

Clippedonissuu From Mapas Conceptuales De La Lengua Mapa Conceptual Mapas Silabas

Mapa Conceptual Puntos Suspensivos Signos De Puntuacion Carteles Para Fijar Conocimientos Apuntes De Clase

Recursos Didacticos Mapa Conceptual Textos Literarios Y No Literarios Mapa Conceptual Mapa Conseptual Mapas

Signos De Puntuacion Signos De Puntuacion Mapa Conseptual Uso Del Punto

Mapa Conceptual El Verbo Verbos En Espanol Verbos Categorias Gramaticales

Elementos De La Comunicacion Https Cuartoambito Wikispaces Com 1 C2 Baba Elementos De La Comunicacion Libros De Comunicacion Imagenes De La Comunicacion

Mapa Conceptual Quot Como Ensenar A Hablar Escuchar Y Escribir Quot

Aprender A Hablar Y Escribir Correctamente

Recursos Interactivos Online Sobre Acentuacion De Palabras Compuestas Para Ninos De 6to Grado De Educac Palabras Compuestas Palabras Sobreesdrujulas Compuestas

Concepto Pedagogia Concepto Pedagogia Educacion

Aparte Y A Parte Ortografia Espanola Reglas Ortograficas Reglas Gramaticales








Posting Komentar untuk "Aprender A Hablar Y Escribir Correctamente Mapa Conceptual"