Mapa Conceptual De Trazabilidad
Un sistema de trazabilidad es un conjunto de disciplinas de diferente naturaleza que coordinadas entre sí nos permiten obtener el seguimiento de los productos a lo largo de. Haz clic aquí para centrar el mapa.

Iso 9001 Manual Gestion Calidad Asesoria Requisitos Procesos Empresa Clientes Foro Espanol Auditoria Rrhh Compras O Mapas Gestion Administracion
Collaborate in real-time with InVisions online concept maps.

Mapa conceptual de trazabilidad. Basado en el anterior caso desarrolle esta evidencia realizando los pasos descritos a continuación. TRAZABILIDAD - Mapa Mental. 34 CUÁL ES EL PERÍMETRO DE TRAZABILIDAD PREVISTO.
Indique en el mapa conceptual los puntos crticos que se estn. Diseñe un mapa conceptual sobre el esquema del proceso de trazabilidad de la empresa indicando todas las fases de la cadena alimentaria. El pollo llega dañado.
Course Title SENA 1565306. Diseñe un mapa conceptual sobre del proceso de trazabilidad de la empresa indicando todas las fases de la cadena alimentaria. Basado en el anterior caso desarrolle esta evidencia realizando los pasos descritos a continuación.
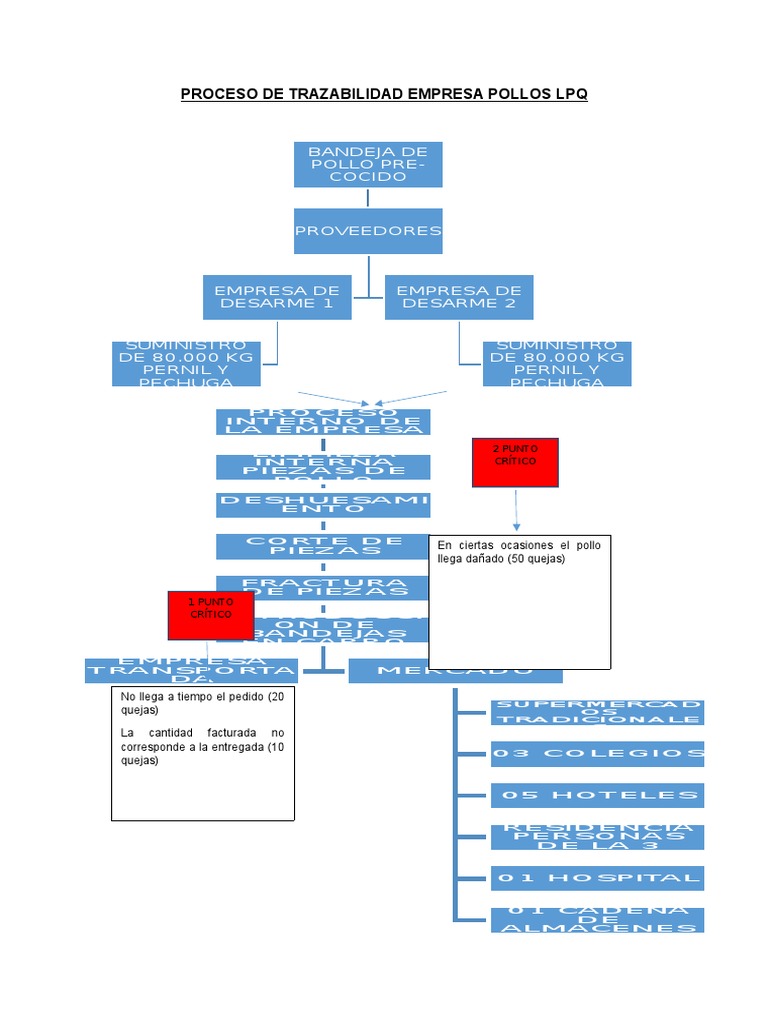
Esquema de Trazabilidad Pollos LPQ Bandeja de Pollo Pre-Cocidos Proveedores Desarme Empresa 1. Indique en el mapa conceptual los puntos críticos que se están. Ad Wherever your team is working develop free concept maps collaborate seamlessly.
Diseñe un mapa conceptual sobre el esquema del proceso de trazabilidad de la empresa indicando todas las fases de la cadena alimentaria. A la hora de tener que entender la trazabilidad de un producto que se mueve a través de su cadena de suministro o de su rama logística el concepto de. Por Camila Rodríguez - hace 4 años.
Identifique cundo se trata de trazabilidad hacia atrs del proceso y hacia delante. LA TRAZABILIDAD UNA HERRAMIENTA DE GESTIÓN PARA LAS EMPRESAS LOS GOBIERNOS v FIGURAS Y CUADROS Figura 1 Croquis de un mapa de medición del terreno. 49 4 CONCLUSIONES 53.
School Servicio Nacional de Aprendizaje SENA. 49 4 CONCLUSIONES 53. Indique en el mapa.
Indique en el mapa conceptual los puntos críticos que se están. View Actividad -Evidencia Proceso de. ESQUEMA DE TRAZABILIDAD EMPRESA DE POLLOS LPQ pic 1 pic 2 pic 3 pic 4 pic 5 pic 6 pic 7 pic 8 pic 9 pic 10 pic 11 pic 12 pic 13 pic 14 pic 15 pic 16 pic 17 pic 18 pic 19 pic 20 pic 21 pic 22 pic 23 80.
Trazabilidad en el servicio al cliente. Usa variedad de diseños formatos íconos formas y paletas de colores para crear un diseño atractivo en minutos Visita Venngage y encuentra plantillas de mapa conceptual y mucho más. Enviar por correo electrónico Escribe un blog Compartir con Twitter Compartir con Facebook Compartir en Pinterest.
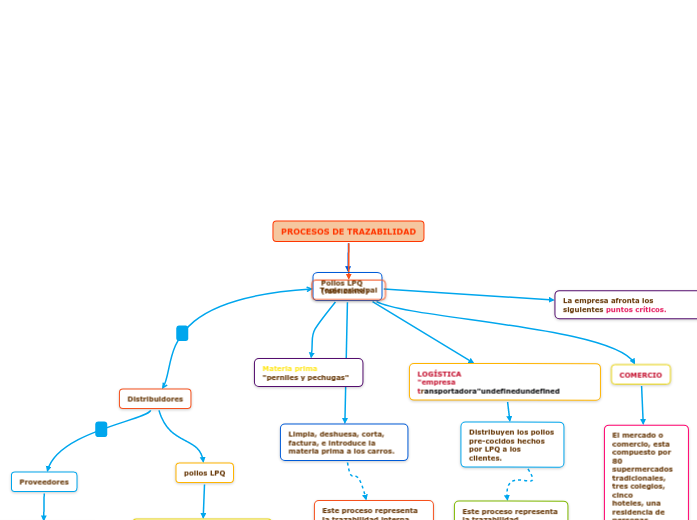
Identifique cuándo se trata de trazabilidad hacia atrás del proceso y hacia delante. Actividad -Evidencia Proceso de trazabilidaddocx - Mapa conceptual Proveedores Trazabilidad hacia atru00e1s Empresa de desarme 2 Empresa de desarme 1. 7 Figura 2 Esquema de un sistema de garantía de.
Identifique cuándo se trata de trazabilidad hacia atrás del proceso y hacia delante. Copiar y editar mapa. Técnica en organización de eventos.
Diseñe un mapa conceptual sobre el esquema del proceso de trazabilidad de la empresa indicando todas las fases de la cadena alimentaria. PROCESO DE TRAZABILIDAD PRESENTADO POR. Identifique cuándo se trata de trazabilidad hacia atrás del proceso y hacia delante.
Mapa conceptual-proceso de trazabilidad. Cantidad de Factura no corresponde a la entrega. Actividad -Evidencia Proceso de trazabilidaddocx - Mapa.
Explica conceptos complejos a cualquier persona con nuestras plantillas de mapa conceptual fáciles de editar. Trazar y dejar evidencia de los movimientos y procesos por los que pasa un producto determinado. Trazabilidad hacia atrÁs proveedor proveedor porveedor granjas de pollo desarme 80000 kg desarme 80000 kg pollos lqp diarios diarios.
Mapa conceptual proceso de trazabilidad. Entradas Atom Archivo del blog 2015 1 noviembre 1 TRAZABILIDAD. Para la empresa pollos LPQ se puede identificar una Trazabilidad interna o de proceso ya que dentro de la empresa se revisa internamente los procesos para brindar un producto o servicio.
Mapa Mental creado con GoConqr por diego_13l. Basado en el anterior caso desarrolle esta evidencia realizando los pasos descritos a continuación. Haz clic aquí para centrar el mapa.
Diseñe un mapa conceptual sobre el esquema del proceso de trazabilidad de la empresa indicando todas las fases de la cadena alimentaria. 47 36 CUÁLES SON LOS MECANISMOS DE CONTROL. Trazabilidad es el conjunto de procedimientos previamente establecidos que permiten conocer la historia la ubicacion y la trayectora de un producto o lote de productos a lo largo de la cadena de suministro.
Dentro de la empresa lo primero que se hace es limpiar las piezas de pollo deshuesarlas cortarlas facturarlas e introducir las bandejas en carros según el pedido con el fin de distribuirlas para los clientes. Basado en el anterior caso desarrolle esta evidencia realizando los pasos descritos a continuación. MAPAS CONCEPTUALES Mapa Mental creado con GoConqr por diego_13l.
Preparing for back to school events in a hybrid world. De trazabilidad en cuanto a su efectiva funcionabilidad al momento de su implementación en cadena de suministro agroalimentaria resultando así ser rentable en términos de mejora continua. 47 35 CUÁL TECNOLOGÍA UTILIZAR.
Limpieza de pollo facturado empacado transporte. Proceso de Trazabilidad hacia adelante. Pages 2 Ratings 100 1 1 out of 1 people found this document.
MAICOL ANDRÉS RODRÍGUEZ GUEGUE. Diseñe un mapa conceptual sobre el esquema del proceso de trazabilidad de la empresa indicando todas las fases de la cadena alimentaria. Identifique cuándo se trata de trazabilidad hacia atrás del proceso y hacia delante.
7 Figura 2 Esquema de un sistema de garantía de. Lo primero que se hace es limpiar las piezas de. Crear un mapa mental.
1Sistema de trazabilidad - Trazabilidad y sus características - Importancia del sistema de trazabilidad. Mapa conceptual-proceso de trazabilidad - Mapa Mental. En resumen este trabajo hace hincapié en describir las peculiaridades de un sistema de trazabilidad en una cadena de valor agroalimentaria a fin de obtener respuesta y establecer lineamientos en.
Cliente la trazabilidad se puede aplicar a los registros de visitas a los clientes o de atencion a los mismos con esto se refiere a vitacoras HACIA ADELANTE donde se estipula cuantos pruductos se adquirio por el cliente. 2Seguimiento de procesos en red e identificación y reg istro de información - Identificación de procesos y de actores en la cadena de suministro - Cadena de suministro interna - Flujo de información y flujos físicos - Registros asociados a la trazabilidad de los. 1Hablar con los proveedores sobre una estrategia de negocio en los que varias partes tengan beneficios gana gana 2Disminuir los Costos del.
Por eduardo castro nava - hace 1 año. Aquí es el momento donde internamente se revisa el producto para que llegue en correcto estado y pedido a. No llega el pedido a tiempo.
TRAZABILIDAD - Mapa Mental. Diseñe un mapa conceptual sobre el esquema del proceso de trazabilidad de la empresa indicando todas las fases de la cadena alimentaria. 9 sistema tecnologico de trazabilidad.
Adopción de un sistema de calidad. Haz clic aquí para centrar el mapa.
Mapa Conceptual Proceso De Trazabilidad Mapa Mental
![]()
Sistema Tecnologico De Trazabilidad Ppt Descargar

La Estructura De Alto Nivel De Iso Y Las Normas Nuevas 9001 14001 Y 45001 Desarrollo Organizacional Formacion Docente Gestion
![]()
Proceso De Trazabilidad Empresa Pollos Lpq Matematicas Poli Studocu

Mapa De Procesos Segun Iso 9001 2015 Procesos De Negocio Gestion Por Procesos Diagrama De Flujo

Proceso De Trazabilidad Mapa Mental

Nueva Norma Iso 9001 2015 De La Calidad A La Gestion Gestion Gestion Empresarial Gestion De Proyectos
Proceso De Trazabilidad Empresa Pollos Lpq

Imagen Mapa De Procesos Iso 9001 2015 Y Principios De La Calidad Gestion Por Procesos Mapa Conseptual Administracion De Proyectos
Procesos De Trazabilidad Mapa Mental

Modelo De Gestion Del Conocimiento Gestion Del Conocimiento Administracion Del Conocimiento Conocimiento

Iso 9001 Calidad Procesos Procedimiento Mapa De Procesos Indicadores Procesos Operativos Procesos Es Procesos De Negocio Mapas Desarrollo Organizacional

Las 10 Metricas Claves De Un Contact Center Gestion Calidad En El Servicio Lenguaje

Antecedentes De La Administracion Administracion Aprendizaje Evolucion

Cuadro De Mando Integral Cuadro De Mando Integral Cuadros De Mando Desarrollo De Liderazgo







Posting Komentar untuk "Mapa Conceptual De Trazabilidad"