Mapa Conceptual Del Gobierno De Venustiano Carranza
Visualiza los famosos mapas Michelin avalados por más de un siglo de experiencia. Esta presentación contiene elementos que su explorador no puede mostrar correctamente.

Gobierno De Venustiano Carranza By Mayra Jimenez
De las revoluCiones de méxiCo Don Venustiano Carranza y el general Urquizo c.

Mapa conceptual del gobierno de venustiano carranza. Entre 1920 y 1924 fue Presidente de México. Carranza intentó huir a Veracruz. Usted está viendo una imagen reducida de su original que es de 530 pixeles de ancho por 709 pixeles de alto.
En La herencia de Carranza el aboga-do poblano hace la semblanza del Primer Jefe de la revolución constitucionalista. También fue de la mayor importancia su aportación. Incremento el poder judicial.
ños después escribió a La Ciudadela quedó atrás novela donde refiere los esfuerzos infruc-tuosos para acabar con la contrarrevolución huertista. Su gobierno continuó la pacificación del país e inició el reparto de tierras. La muerte de Bernardo Reyes y del propio.
Inicio su carrera política en 1887 al ocupar el cargo de Presidente Municipal de su ciudad natal. Obras en su gobierno. Gobierno de Venustiano Carranza 1917-1920 Carranza fue electo presidente el 1 de mayo de 1917 y su mandato duraría hasta noviembre de 1920.
El tamaño del archivo es de 1726 KB. De acuerdo con Ackerman cuando el gobierno de Carranza controló Tampico el general Manuel Peláez era el líder que dominaba sobre los campos petroleros. EL PRIMERO DE MAYO DE 1917 VENUSTIANO CARRANZA asumió la presidencia de la republica.
Ad Great Deals on Venustiano Carranza Hotels. Inicia construcciÓn de ciclovÍa de carranza El Gobierno. Gobierno de venustiano carranza en veracruzpptx zarai 1.
Este mapa político de Venustiano Carranza es un archivo de tipo GIF. Checa el mapa aquí. Durante su gobierno se fraguo el asesinato del general EMILIANO ZAPATA.
Search For Concept map. Visualiza los famosos mapas Michelin avalados por más de un siglo de experiencia. Gobierno de Carranza Una vez que Madero obtuvo el poder del país nombró a Venustiano Carranza gobernado constitucional del estado de Coahuila el 22 de noviembre de 1911.
Ejército del Noroeste a cargo del general Álvaro Obregón. Save Big with Exclusive Rates. Con la buena prosa que lo caracterizó narra sus impresiones sobre quien conoció como pocos.
En este conglomerado urbano existen zonas cargadas de historias y leyendas de las diversas fases en que se forjó México como el cerro del Peñón de los Baños con empresas distintivas en el desarrollo de la Ciudad de México entre las cuales destaca el Aeropuerto Internacional de la Ciudad de México Benito Juárez el deportivo Venustiano Carranza el antiguo Mercado de la Merced y el. Cuando Venustiano se enteró de lo que sucedió en el movimiento armado llamado la Decena Trágica ocurrido el 18 de febrero de 1913 para derrocar al gobierno de Francisco I. México Tipo de documento.
Convoco a elecciones donde resulto ganador. Exigía la renuncia de Venustiano Carranza. El plano de Venustiano Carranza ViaMichelin.
La autoridad carrancista se extendía solo cerca de trece kilómetros desde los límites de la ciudad a lo largo de las vías férreas hasta Monterrey. Mapa sobre la presidencia del presidente Venustiano Carranza. Madero con quien logró derrocar al gobierno usurpador del general Victoriano Huerta.
1873 - 1913 2. En dirección a la capital del país. Gobierno de Venustiano Carranza.
Encuentra la dirección que te interesa en el mapa de Venustiano Carranza o prepara un cálculo de ruta desde o hacia Venustiano Carranza encuentra todos los lugares turísticos y los restaurantes de la Guía Michelin en o cerca de Venustiano Carranza. Ejército del Norte bajo el mando del general de división Pablo González Garza. Mapa conceptual de venustiano carranza.
En 1913 Madero fue asesinado y Obregón se unió a Venustiano Carranza para combatir a Victoriano Huerta. El Gobierno de Venustiano Carranza en las Instituciones y la Posrevolución en Historia de México tomo posición el 1 de diciembre de 1917 como presidente de la república mexicana así comienza su primer gobierno constitucional del México Moderno. La política de Carranza se centró en restablecer el orden en la pacificación del país con una orientación nacionalista que se oponía a la experiencia vivida durante el gobierno de Porfirio Díaz.
Después de la. Venustiano Carranza Garza Cuatro Ciénegas CoahuilaEntre 1857 y 1864 el territorio de Coahuila estaba anexado al de Nuevo León por decreto del gobernador Santiago Vidaurri. División del Norte bajo la.
En 1914 Obregón derrotó a Pancho Villa y fue nombrado Ministro de Guerra por Carranza. Una vez hecho lo anterior elabore un mapa conceptual que contenga el desarrollo de las sesiones del Congreso Constituyente especialmente a las sesiones de adopción de los artículos 27 y 123 constitucionales. Fue presidente de la nueva República mexicana desde el 01 de mayo de 1917 hasta el 21 de mayo de 1920 los logros más importantes durante su gobierno fueron.
José Venustiano Carranza Garza Cuatro Ciénegas Coahuila4 29 de diciembre de 18593 -Tlaxcalantongo Puebla 21 de mayo de 1920 fue un político y empresario mexicano que participó en la segunda etapa de la Revolución Mexicana tras el asesinato de Francisco I. Cabrera fue uno de los pocos hombres que permanecieron eles a Carranza y que lo acompañó en su última travesía escribe su libro a sólo tres semanas de su. La delegación de Venustiano Carranza.
Logro pacificar el país. Tomó posesión en un ambiente de jubilo por parte del pueblo pero también de gran turbulencia política. Fin del gobierno de Venustiano Carranza.
Mapa conceptual del gobierno de venustiano carranza. 1612302 -9287555 1649523 -9234467. En la defensa del gobierno de m adero cuando estalló el cuartelazo que acabó con la vida del presidente.
La trascendencia del papel que Venustiano Carranza desempeñó en la historia radica primero en que fue el único gobernador que desconoció de inmediato a Victoriano Huerta como presidente de México y a su vez encabezó con el Plan de Guadalupe el movimiento armado y político que restableció la legalidad constitucional en el país. Save More With Priceline. Madero fue electo presidente por una inmensa mayoría en unos comicios que como nunca antes fueron libres y limpios.
29 de diciembre de 1859-Tlaxcalantongo Puebla 21 de mayo de 1920 fue un político militar y empresario mexicano que participó en la segunda etapa de la Revolución mexicana como Primer Jefe del Ejército. Su régimen se caracterizo por las dificultades para que se cumpliera los dispuesto en los articulo 27 y 123 constitucionales de la recién aprobada CARATA MAGNA porque lo que tuvo que enfrentar continuas luchas agrarias y huelgas.

Gobierno De Venustiano Carranza 1917 1920 By Ana Laura
![]()
Gobierno De Venustiano Carranza 1917 1920

Mapa Conceptual Del Gobierno De Venustiano Carranza Lular

Movimientos Revolucionarios Venustiano Carranza

Historia 3 Vol 2 By Dgeb Dgeb Issuu

Cuadros Sinopticos De La Revolucion Mexicana Cuadro Comparativo

Mexico Del La Dictadura A La Revolucion Gobierno De Facto De Carranza Promulgacion De La Constitucion De 1917
Mapa Mental Periodo 1917 A 1946 Mexico Pdf Mexico Gobierno

Emiliano Zapata Francisco Villa Venustiano Carranza Y Alvaro Obregon Ppt Descargar
La Constitucion Mexicana Mapa Mental
Politica De Mexico Mapa Mental Amostra
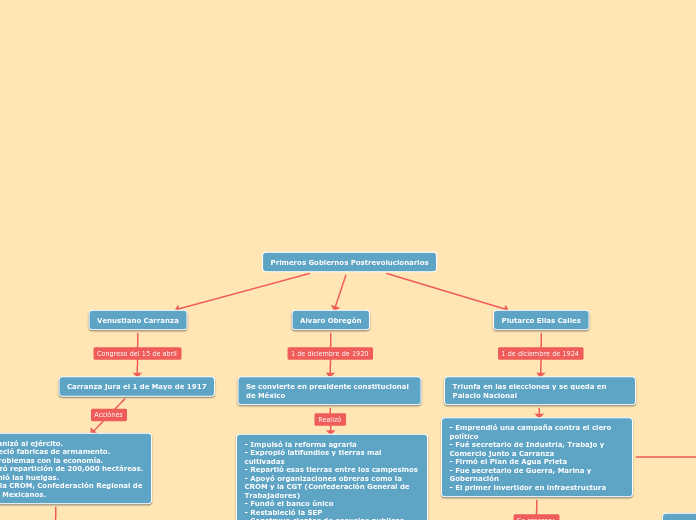
Primeros Gobiernos Postrevolucionarios Mapa Mental

Emiliano Zapata Francisco Villa Venustiano Carranza Y Alvaro Obregon Ppt Descargar

Historia De Mexico 2 Etapa Constitucional

Mapa Conceptual Sobre Epoca De Carranza Brainly Lat
Mapa Conceptual De Venustiano Carranza Demi Mapa

Revolucion Mexicana Cuadros Sinopticos Y Mapas Conceptuales Cuadros Sinopticos
Escuela Primaria Rural Federal Venustiano Carranza Actividad5 Ta Dzul Canul Fernando





Posting Komentar untuk "Mapa Conceptual Del Gobierno De Venustiano Carranza"