Mapa Conceptual De Heridas
Decidir la técnica de cierre de la herida respetando. Curación de Heridas Las heridas y su cicatrización Es una lesión intencional o accidental que puede o no producir pérdida de la continuidad de la piel yo mucosa lo que activa mecanismos fisiológicos destinados a recuperar su continuidad y por.

Primeros Auxilios Mapa Conceptual Prim Aux
Transportan sa ng re.

Mapa conceptual de heridas. Requieren atención rápida porque pueden comprometer la función de un órgano o la. HEMORRAGIA Y CHOQUE. Cómo técnica se le han atribuido varias cualidades entre ellas que permite estructurar de.
Resumen Respuesta metabolica - Schwartz principios de cirugía Cicatrización Suturas e hilos. Santigv1640 santigv1640 21102020 Geografía Bachillerato contestada Mapa conceptual de toda clasificacion de heridas 2 Ver respuestas Mbyja00 Mbyja00 Explicación. De la herida y el buen criterio médico hará decidir sobre qué conducta adoptar.
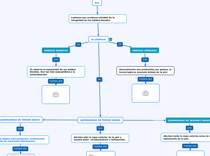
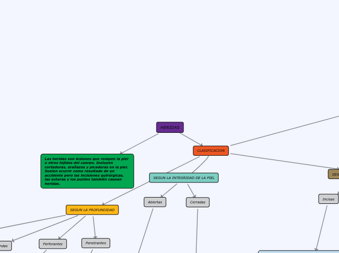
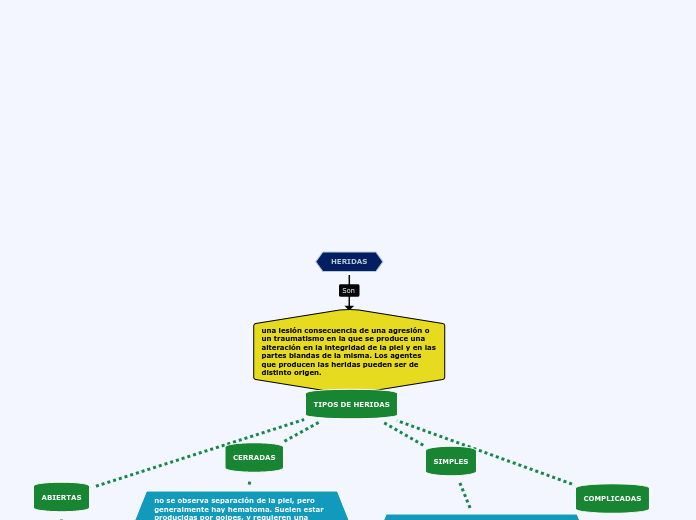
Clasificación de heridas según su grado de contaminación. Tiene riesgo de desarrollar infección del 2 la cual se da principalmente por Gram. Clasificación de heridas según su grado de contaminación.
Cerrar la herida afrontar ésta con algunos puntos dejarla abierta para un cierre secundario o cerrarla con alguna técnica de cirugía plástica injerto o colgajo si es que la herida lo permite y si se cuenta con la experiencia necesaria para ello. Mapa Conceptual Sobre Las Heridas ensayos y trabajos de investigación. HERIDAS - Mapa Mental.
HEMORRAGIApdf from ACT 9 at Valle de México University. CLASIFICACIÓN DE HERIDAS Alumno. Es la extravasación de sangre de los vasos sanguíneos.
Crear un mapa mental. HERIDAS - Mapa Mental. Temario medicina cirugía 1 Cochabamba.
100 100 encontró este documento útil Marcar este documento como útil. 1 - 2 pm 2. Información concreta de las quemaduras.
Ensayo Sobre Los Mapas Conceptuales. Luego se debe estudiar el tema escogido anotando mentalmente o por escrito. Clase I Limpia.
Carrusel anterior Carrusel siguiente. Sangre po r todo. Clasificación de Las Heridas elaboración de un mapa conceptual sobre la clasificación de las heridas.
Las suturas se retiran. Mapa conceptual nutrición autótrofa Lectura. Guardar Guardar Mapa Mental de Atención de Las Heridas para más tarde.
Comentario s Brenda Ruiz. Vasos sanguíneo s. Además se llegan a perder estructuras de los anexos de la piel como los folículos pilosos glándulas sudoríparas y glándulas sebáceas.
Se clasifican en internas y. Los mapas conceptuales tienen características específicas que los distinguen de otras herramientas de representación de conocimiento. Cómo elaborar un mapa conceptual.
Mapa conceptual sobre heridas. S IST E M A. Herida desinfectada y en ausencia de inflamación.
Mapa conceptual de toda clasificacion de heridas Recibe ahora mismo las respuestas que necesitas. Best Mapa Conceptual De Heridas Full. En la cirugía no se accede al tracto respiratorio gastrointestinal o genitourinario.
De heridas en piel ya que en la especialidad de cirugía plástica son las patologías. Por karen lopez - hace 5 años. Haz clic aquí para centrar el mapa.
InVision Freehand empowers your entire team to create together all in one place. 0 A un 0 le pareció que este documento no es útil Marcar este documento como no útil. Mapa mental de la atención de las heridas by jjorge6512 in Taxonomy_v4 Wellness.
C IR C UL AT O R IO. Las heridas profundas se suturarán por planos. El uso de mapas conceptuales se ha extendido mucho de hace 10 o 15 años a la fecha especialmente en el ámbito del desarrollo científico y en la educación.
Entre 24 y 36 horas después de la injuria se podrá intentar la sutura previo reavivamiento de los bordes. En cara 5-7 dias miembros y tronco 7-10 dias en mano planta de pie cuero cabelludo. Ad Wherever your team is working develop free concept maps collaborate seamlessly.
Un mapa conceptual es una red de conceptos. Clasificación de las Heridas Según Estado Bacteriologico Heridas Limpias Contaminadas Heridas Entre 2 y 6 hrs de Evolucion Heridas quirúrgicas con contaminación iatrogénica o contiempo quirúrgico de mas de 6 horas Heridas con presencia minima de cuerpo extraño Herida con brodes anfractuosos y minima perdida de sustancia Heridas con machacamiento minimo Hay penetración de. Mapa conceptual de hemorragia y shock.
Mapa conceptual Mapa. No requiere profilaxis antibiótica.
Mapa Conceptual De Instrumentacion Pdf
Heridas Y Hemorragias Mapa Mental
![]()
Mapa Conceptual Cicatrizacion Docsity
Mapa Mental De Atencion De Las Heridas Pdf Cirugia Cuidado De La Salud

Enfermeria En Emergencias Y Desastres Mapas Conceptuales Y Material Extra De Clases Del Ramo Enfermeria En Emergencias Y Desastres De La Universidad De La Serena

Mapa Conceptual Y Taller De Tutorias

Ulceras Por Presion Mapa Conceptual

Mapa Conceptual Cicatrizacion Docsity

Mapa Mental Apendicectomia Apuntes De Enfermeria Enfermeria Apuntes Universitarios Udocz
![]()
Clasificacion De Las Heridas Docsity

Mapa Conceptual De Toda Clasificacion De Heridas Brainly Lat
![]()
Mapa Conceptual 2 Reparacion Y Cicatrizacion Velez Chavez Eduardo Studocu
Cierre De Una Herida Mapa Mental

Enfermeria En Emergencias Y Desastres Mapas Conceptuales Y Material Extra De Clases Del Ramo Enfermeria En Emergencias Y Desastres De La Universidad De La Serena Pagina 3

Post Grado De Cirugia Hospital Roosevelt





Posting Komentar untuk "Mapa Conceptual De Heridas"