Teoria Contable Mapa Conceptual
Los requisitos antes mencionados son necesarios para establecer la cientificidad de una teoría la cual sea una gran teoría científica que podría generar un nuevo modo de pensar una nueva visión de la realidad y del mundo generando así una. CONTENIDO TEORIA CONTABLE.
![]()
Mapa Conceptual Elementos Del Contabilidad General Elementos Basicos De Contabilidad Studocu
Estimados Estudiantes A continuación en el documento adjunto encontrarán la tarea propuesta que tiene como propósito apropiar la comprensión de los temas relacionados con la.
Teoria contable mapa conceptual. Novak y Musonda 1991 el mapa conceptual fue inventado para responder a problemáticas metodológicas teóricas. Starting your first Prezi video from Google Slides or PowerPoint. Ofrecer un mapa del sector de la realidad esto es una representación o modelo generalmente simbólico no imaginativo de objetos reales.
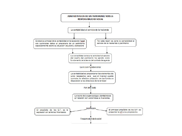
La utilización de la moneda fue importante para el desarrollo de la contabilidad ya que no cabía una evolución semejante en una economía de trueque. Teoria Contable Mapa Conceptual ensayos y trabajos de investigación. Los comerciantes anotaban sin ningún orden particular las diversas operaciones que precisaban recordar se fue evolucionando poco a poco hacia un sistema contable de partida simple.
Teoria contable Mapas Evolucion. Descargar con prueba gratuita. Mapa conceptual sobre la historia de la contabilidad.
En la segunda se encuentra el proceso de la Administración científica la cual ayuda a el eficamiento de los procedimientos el aplicarlo. Teoria contable mapa conceptual. Mapa conceptual contabilidad administrativa.
Por Marcela Barron Garcia - hace 5 años. Nos permite comprobar si ha habido errores. Mapa conceptual de la teoria de la evolucion.
Libro diario y Libro mayor. Un mapa conceptual es una red de. How Prezi Video can supplement and even improve instruction.
Pin En Mapa Conceptual. MAPA CONCEPTUAL DE LA CONTABILIDAD - Mapa Conceptual. Software contable mapa conceptual.
MAPA CONCEPTUAL ESTRUCTURA CONTABLE MAPA CONCEPTUAL COSTO VS GASTOS MAPA CONCEPTUAL ELEMENTOS DEL COSTO MAPA CONCEPTUAL SISTEMAS DE COSTEO. A teacher trainers hack. Angie Carolina Díaz Ramirez.
Mapa conceptual contabilidad general. MAPA CONCEPTUAL TEORIA CONTABLE. ELABORACIÓN DE ESTADOS CONTABLES.
En el estudio de la contabilidad han surgido nuevas expectativas y nuevos cuestionamientos. Haz clic aquí para centrar el mapa. MAPA CONCEPTUAL DE LA CONTABILIDAD - Mapa Conceptual.
Hacer clic para expandir la información del documento. Modelo de flujo circular coste de oportunidad y la ventaja absoluta y comparativa teoria de la demana y teoria del consumidor. Nos dice que son el sujeto cognoscente y su relación con el objeto a conocer junto a esa relación un método y su metodología que han generado.
UNA APROXIMACIÓN A LA TEORÍA GENERAL DE MATTESSICH A PARTIR DE UN ASIENTO DE INVERSIONES Teoría contable Mattessich Método Inductivo Axioma Teoremas Requisitos Definiciones Términos primitivos Supuestos básicos pluralidad saldo de un estado transacción Valores monetarios Objetos económicos. 0 calificaciones 0 encontró este documento útil 0 votos 166 vistas 1 página. Son los materiales que serán sometidos a operaciones de transformación o manufactura para su cambio físico yo químico antes de que puedan venderse como productos terminados.
Aparecen cuentas de Activo Pasivo Neto Gastos e Ingresos. Teoria Contable Mapa Conceptual. 29 de ago de 2011.
Valuación Teoría contable Mattessich. Mapa conceptual teoria contable La utilizacin de la moneda fue importante para el desarrollo de la contabilidad ya que no caba una evolucin semejante en una economa de trueque. BASES CONCEPTUALES PARA LA CONSTRUCCION DE TEORIA CONTABLE José Luis Villarreal Contador Público Universidad Mariana 1995 Administrador de Empresas Universidad Cooperativa de Colombia 1999 Especialista en Revisoria Fiscal Universidad Mariana 2002 Estudiante Maestría en Gestión Empresarial Universidad Libre Seccional Cali Docente Facultad de Ciencias Contables económicas y.
BASES CONCEPTUALES PARA LA CONSTRUCCION DE TEORIA CONTABLE La lectura nos habla de los cuatro elementos considerados fundamentales que intervienen en el proceso del conocimiento contable. La práctica hace al maestro así que si queremos. TAREA UNIDAD 1 - Teoría Contable Mapa Conceptual.
MAPA CONCEPTUAL EL CICLO CONTABLE 6. Asiento de apertura en el Libro diario y en el Libro mayor. A1- Ajustes por amortización a2- Ajustes de periodificación a3- Ajustes para adecuar los saldos.
La contabilidad ha tomado en la actualidad una nueva faceta la tarea informativa ya no es el único objetivo que la enmarca la nueva realidad económica ha hecho que la profesión contable tome una gran importancia dentro del marco empresarial actual. La situacion economica y financiera de la empresa en un periodo contable generalmente un aÑo la. MAPA CONCEPTUAL TEORIA DE LOS INVENTARIOS Teoría de Inventarios Mapa conceptual con 3 subdivisiones en la primera se encuentra el concepto de inventario y los 2 tipos más comunes.
PowToon is a free. Crear un mapa mental. Mapa conceptual teoria contable La utilización de la moneda fue importante para el desarrollo de la contabilidad ya que no cabía una evolución semejante en una economía de trueque.
1 Sistema de informacin con el cual se controla y registra a travs de diferentes partidas los movimientos financieros de una organizacin con el objetivo de. TAREA UNIDAD 1 - Teoría Contable Mapa Conceptual. Calameo Mapa Mental.
Mapa Mental Investigacion Contable Pdf Contabilidad Teoria
Teoria Contable Mapa Conceptual Demi Mapa

Teoria Contable Mapas Evolucion

Teoria Contable Mapa Conceptual Demi Mapa
Teoria Y Proceso Contable Mapa Mental

Teoria Contable Mapa Conceptual Demi Mapa

Teoria Contable Mapa Conceptual Demi Mapa
Teoria Contable Mapa Conceptual Demi Mapa

Teoria Contable Mapas Evolucion

Calameo Mapa Conceptual De La Contabilidad
Analisis Descriptivo Y Mapa Conceptual De La Evolucion Contable Vanesa Pdf Contabilidad Economias

Mapa Conceptual Tgs Mapa Teoria De Sistemas Mapa Conceptual Mapas

Teoria Contable Mapa Conceptual Demi Mapa

Teoria Contable Mapa Conceptual Demi Mapa
![]()
Proceso Contable Mapa Conceptual Warning Tt Undefined Function 32 1 Libro Diario Libro Studocu
![]()
Teoria Contable Mapas Evolucion
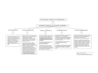
Escuelas De Pensamiento Contable Mapa Carte Mentale

Teoria Contable Mapas Evolucion






Posting Komentar untuk "Teoria Contable Mapa Conceptual"