Mapa Conceptual De Activo Pasivo Y Capital
FCF04 MAPA CONCEPTUAL ACTIVOS PASIVOS CAPITAL. La Quimica Y Su Relacion Con Otras Ciencias Mapa Conceptual Mapa Conceptual Template Mapa Conceptual Template Open Source Mind Map Helps learners and professionals who create maps.

Pin En Comprender La Macroeconomia
Diferencia De Mapa Conceptual Y Mapa Mental Mapa Conceptual Template A Conceptual Template Open Source Mind Map Helps learners and professionals who create maps.

Mapa conceptual de activo pasivo y capital. CUENTAS PRINCIPALES DEL ACTIVO PASIVO -. Mapa conceptual de activo pasivo y capital. Juarez de Mex Cuentas de activo pasivo capital y resultados Teoría y proceso contable Asientos de IVA.
Formato Mapa Conceptual Editable Mapa Conceptual Template Mapa Conceptual Template Open Source Mind Map Helps learners as well as professional map makers. El equilibrio entre los deberes y las obligaciones construyen las finanzas de todo negocio. It offers a variety of pre-made templates and allows you to.
Mapa mental de la clasificación de cuentas que pertenecen al activo y al pasivo dentro del Balance General. CLASIFICACIÓN DEL ACTIVO Y PASIVO Activo Pasivo Circulante Fijo Diferido Caja Bancos Inversiones temporales Inventarios Clientes Documentos por pagar Deudores diversos Anticipo a proveedores Terrenos Edificios Mobiliario y equipo Equipo de cómputo Equipo de entrega o de reparto Depósitos en. Nos ayudan a conocer el estado real de la empresa posibilitando llevar un buen control financiero para una buena toma de decisiones.
Las cuentas en la empresa se emplean para facilitar el manejo y presentación de las operaciones que en ella se desarrollan y se transforman en utilidades. Aumentan por el debe y disminuyen en el haber. Contabilidad de activo y pasivo ISBN 978-607-733-124-7 Primera edición.
Created with Raphaël 230. Mapa conceptual de activo pasivo y capital y. Su ecuaciÓn patrimonial es.
Como son activos pasivos capital ingresos y egresos. Mapa Conceptual De Aridoamerica Oasisamerica Y Mesoamerica Mapa Conceptual Template Mapa Conceptual Template Open Source Mind Map Helps learners and professionals who create maps. Mapa mental cuentas reales o de balance.
Observa a continuación qué representa cada grupo de cuentas. Activo Se considera activo a aquellos bienes que tienen una alta probabilidad de generar un beneficio económico a futuro y se pueda gozar de los beneficios económicos que el bien otorgue. Los conceptos de Activopasivo y capitalen su conjunto integran un Balance General por lo tanto representan la situación financiera de una entidad económica a una fecha determinada.
Esquema de cómo se clasifican el activo y pasivo. En el presente trabajo se despliegan de manera objetiva la clasificación de los principales conceptos de una organización. Tomando en consideración que el activo esta formado por bienes y derechos de distinta naturaleza se ha optado por clasificarlos en grupos formados con valores homogéneos.
Activo Conjunto de bienes y derechos de la empresa Corriente activo que puede ser convertido en efectivo o que la empresa espera emplear consumir o vender en el corto plazo entendiéndose corto plazo de un año. It is a simple to use Mind Map tool. It is a simple to use brain map tool.
It comes with a variety of templates. Cuentas de activo pasivo y capital. MAPA CONCEPTUAL Cuentas Activo Pasivo Capital Aportación de accionistas from INGENIERIA 304201713 at Universidad Tecmilenio Campus Guadalajara Sur.
En Comercio Internacional y Aduanas 2. It offers a variety of pre-made templates. Eduardo Durán Valdivieso DIRECTORIO Bárbara Jean Mair Rowberry Directora General Rafael Campos Hernández Director Académico Corporativo Jesús Andrés Carranza Castellanos Director Corporativo de.
Son de naturaleza dÉbito. CUENTAS DE ACTIVO PASIVO Y CAPITAL PASIVO DIFERIDO Son los impuestos generados o causados devengados que están pendientes de pago a cargo de la empresa entre ellos se PASIVO CIRCULANTE PASIVO ACTIVO Cantidades cobradas por anticipado por las que se tiene. It offers a variety of pre-made templates and lets you change them according to the requirements of yours.
Principios DDHH Diseño de Intercambiadores de Calor- Ingenieria de Procesos Edo Hiperosmolar H. It is a simple to use Mind Map tool. La cuenta de acreedores en la que se anotan las deudas a favor de terceras personas que no estén respaldadas por documentos etc.
Activo pasivo patrimonio. Mapa conceptual de activo pasivo y capital de la Son aquellas que sirven para llevar un registro de las diversas deudas que tenga la empresa. Activos pasivo y patrimonio.
Definicion De Mapa Conceptual Mapa Conceptual Template Mapa Conceptual Template Open Source Mind Map Helps learners and professionals who create maps. An Open Source Mind Map Helps learners as well as professional map makers. Ahora bien en lo que corresponde al activo es lo que pertenece a la empresa mientras que el pasivo son los compromisos de la empresa.
It offers a variety of pre-made templates that allow you to alter them according to your requirements. Talina De Ávila Vargas. CLASIFICACIÓN DEL ACTIVO Y PASIVO Capitulo 4 Introducción a la contabilidad Docente.
Mapa Conceptual De Activo Pasivo Y Capital Mapa Conceptual Template A Conceptual Template Open Source Mind Map Helps learners as well as professional map makers. Morales - hace 1 año. It is a simple to use brain map tool.
Copiar y editar mapa. El activo está integrado por todos los recursos de que dispone la entidad para la realización de sus fines los cuales deben representar beneficios económicos futuros fundadamente esperados y controlados por una entidad económica provenientes de transacciones o eventos realizados identificables y cuantificables en unidades monetarias. It offers a variety of pre-made templates and allows you to modify them to suit your needs.
Contabilidad de activo y pasivo ISBN 978-607-733-124-7 Primera edición. Comprende el valor de los gravámenes e impuestos de carácter general y obligatorio a favor del estado y a cargo de entes económicos por concepto de los cálculos con base de liquidaciones privadas sobre las respectivas bases impositivas generadas en el periodo fiscal Comprende el valor de las obligaciones del ente económico con cada uno de sus trabajadores ex trabajadores o beneficiarios. This is an easy-to-use brain map tool.
Balance geneales se clasifican en. En líneas generales serán datos relevantes para la empresa asentado en el balance general. It is a simple to use brain map tool.
Mapa Conceptual Capital Social Nif C-11. It is a simple to use Mind Map tool. Formato De Mapa Conceptual Para Word Mapa Conceptual Template.
Juarez de Mex Ensayo Efectos Producidos. Activos pasivo y patrimonio. It offers a variety of pre-made templates and allows you to.

Clasificacion Y Caracteristicas De Las Cuentas De Cuentos Cuentas De Balance Caracteristicas De

Introduccion A La Contabilidad Mapa Conceptual

6d Elaborar Un Mapa Conceptual Karen Castaneda La 808 Tm
Mapa Conceptual De Activo Pasivo Y Capital Lular
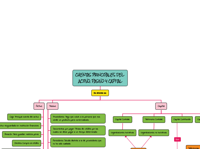
Cuentas Principales Del Activo Pasivo Mapa Mental

La Excrecioneliminacion De Desechos Nitrogenados Celulas 1 Difusion 2 Exocitosis 3 Transporte Activo Membranacelular Org

Transporte A Traves De La Membrana Activo Y Pasivo Proyectos De Biologia Clase De Biologia Diseno Mapa Mental
![]()
Mapa Conceptual Docx Mapa Conceptual Activos Pasivo Y Patrimonio Balance Geneales Se Clasifican En Activo Pasivo Patrimonio Conjunto De Bienes Y Course Hero

Tema 2 Organizacion Y Fisiologia Celular Juan Ortiz Ortiz Mapa Conceptual Fisiologia Mapas

Apuntes Digitales School Homework
Casificacion De Activo Pasivo Capital Ingreso Mindmeister Mapa Mental

Imagen12 4 Transporte Pasivo Educacion Para La Salud Transporte

Mapa Conceptual De Activo Pasivo Y Capital Lular

Cuadros Comparativos De Sociedades Mercantiles Cuadro Comparativo Sociedades Mercantiles Sociedades Mercantil

Pin De Krist Picon Serquen En Phi Filosofia Mapa Conceptual Y Didactico









Posting Komentar untuk "Mapa Conceptual De Activo Pasivo Y Capital"